支持IPv6网络
网站首页
市检概况
领导班子
机构设置
机构设置
检务公开
检察工作报告
预决算公开
规范性文件
检务指南
检察要闻
新闻发布
典型案例
公益诉讼
通知公告
当前位置:
首页
-
检务公开
-
预决算公开
预决算公开
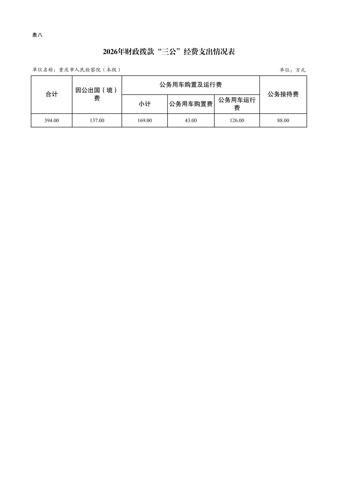
重庆市人民检察院2026年单位预算情况说明
时间:2026-03-02 作者: 新闻来源: 【字号:
大
|
中
|
小
】
友情链接
最高人民检察院
最高人民法院
重庆市人民政府
重庆人大
重庆政协
正义网
COPYRIGHTS©重庆市人民检察院ALL RIGHTS RESERVED
本网网页设计、图标、内容未经协议授权禁止转载、摘编或建立镜像,禁止作为任何商业用途的使用。
备案序号:京ICP备10217144号-1 渝公网安备 50011202500191号
技术支持:正义网